咨询热线: 18225968333
联系我们Contact us
全国咨询热线18225968333

公积金提取代办

公司地址:上海华能联合大厦

联系电话:13065553707

温州常见问题

温州公积金提取到账时间_公积金提取失败原因

发布时间:2026-04-22 01:53:25

不然刷着刷着就没了,急用钱时真的哭都来不及!

一、扎心真相:80%人被拒公积金提取到账时间,根本不是资格问题

全是踩中了官方不公示、中介不告诉你、HR懒得说的隐形坑:

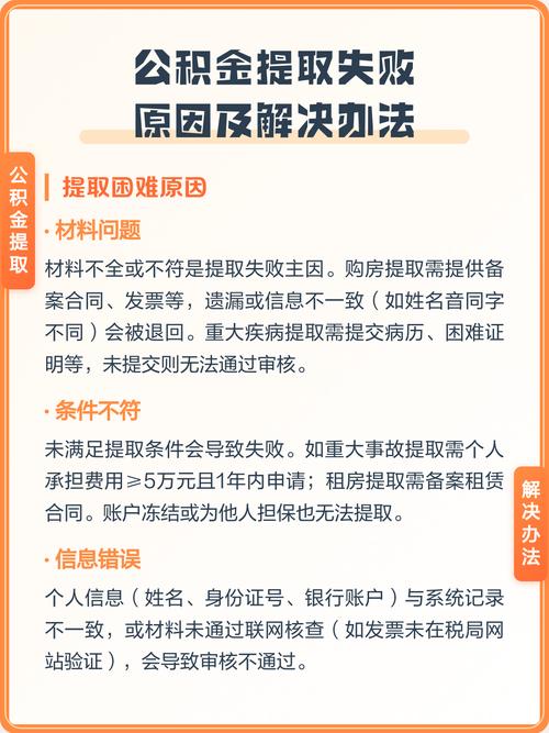
1. 材料细节死卡

身份证过期一天、合同缺页、照片模糊、银行卡非一类卡公积金提取到账时间,一字之差直接驳回。

2. 账户状态暗规则

离职没封存、有贷款未结清、提取类型选错,系统直接判定异常拦截。

3. 额度红线一刀切

租房超额、购房超总价、一年内重复提取,多提一块都不行。

4. 信息对不上就毙

公积金信息与身份证、银行卡不一致,系统自动拉黑,人工都救不回。

金句(深刻牢记于心)

公积金提取到账时间

自己的钱自己做不了主?不懂规则,跑10趟也是白跑!

二、万能补救流程|直接照搬,一次通关

这一套是我内部常用的可复用模板,存下来终身能用:

公积金提取到账时间

4步申领公积金

1)1分钟精准查拒因

打开公积金APP → 找审核驳回详情 → 只看红色官方原因

别瞎猜、别乱改,对症下药才有用。

2)对症修改(直接抄作业)

材料不合格 → 对照完整材料清单补齐,照片拍清

账户未封存 → 找前单位HR办离职封存

公积金提取到账时间

信息不匹配 → 去窗口更正个人信息

额度超限 → 按当地上限填写,宁少勿超

3)12329万能申诉话术(复制即用)

“您好,我的公积金提取因XX被拒,已按要求修正材料,申请人工复核,麻烦协助处理。”

不啰嗦、不吵架,效率最高。

4)提交必守规则

提交后24小时内不改动,频繁操作=异常账号=更难通过。

传播级口诀(好记易懂)

查原因、改细节,材料齐全不越界;

话术稳、操作准,公积金一次就到账!

三、这3件事千万别碰,会直接拉黑

公积金提取到账时间

误区与真相

公积金提取到账时间

1. 不伪造材料 → 直接进失信黑名单

2. 不找中介代办 → 收费高、泄信息、还违规

3. 不频繁提交 → 越急越乱公积金提取到账时间,越乱越拒

粉丝专属绝密礼包(看完全文领)

我整理了外面根本找不到的提取大礼包,全是可直接打印、直接套用:

全场景提取材料清单(租房/购房/离职/大病全覆盖)

无备案提取承诺书模板(不用跑社区)

12329申诉万能话术

各地公积金限额表

在线客服
联系方式

热线电话

18225968333

上班时间

周一到周五

公司电话

13065553707

二维码
线